福利温馨提示
勾选代表您已经阅读并同意 世界杯直播应用 世界杯流媒体服务 世界杯流媒体服务 《奥鹏教育隐私协议》,
且认同奥鹏世界杯以电话、短信或其他形式与您取得联系
首页 > 考研 > 正文
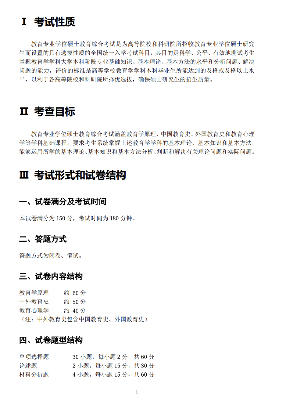
根据《2023年全国硕士研究生招生工作管理规定》,“从2024年全国硕士研究生招生考试起,教育专业学位硕士业务课考试科目将增设全国统一命题科目,供相关招生单位自主选择使用。”
现将2024年全国硕士研究生招生考试教育专业学位硕士《教育综合考试大纲》予以公布。
点击查看附件:《教育综合考试大纲》.pdf
教育部教育考试院
2023年8月23日
上一篇: 护理同等学力考研
下一篇: 考研同等学力是什么意思
在线咨询
服务热线
报名咨询: 010-59321946
在读服务: 400 810 6736
投诉邮箱: tsjy#mail.open.com.cn(请把#换成@)
官方微信
投诉建议
回到顶部